首页 > 答疑解惑 > 实验室常见问题
发布时间:2023-12-01 浏览量:395 下载
一、方法偏离的时机
对方法的偏离一般与方法规定的适用性有关,方法偏离一般包含以下情况:
(1)客户出于自身的需要主动要求的偏离;
(2)实验室由于无法克服的原因而产生的偏离。
无论哪种情况,偏离不是常态,而是一种有条件的让步,被文件规定、经技术判断、授权和客户接受这四个条件,缺一不可。这四个条件中,技术判断是最重要的。如果经技术判断偏离不会影响检测和/或校准数据和结果的正确性和可靠性,才允许偏离。只有在特殊情况下才考虑偏离,并非是实验室的常态,原则上偏离只是偶发的。
二、方法偏离的技术判断
技术判断最核心的内容是判断偏离对结果的影响是否能满足客户的特定需求。如果偏离将影响结果的有效性,此时就不允许发生偏离。
三、允许方法偏离的原则和条件
(1)允许方法偏离的控制原则主要包括:
①不违反相关的法律法规;
②不影响检测或校准工作的公正性、科学性和准确性;
③不违背实验室质量方针和质量目标的要求;
④偏离是可控制的,可通过偏离实施记录进行追溯,并包括在报告中;
⑤不适用于强制性标准及重大检验(如仲裁检验)。
(2)允许方法偏离的条件主要包括:
①保证检测/校准工作的质量,测量数据准确,产品性能不受影响;
②经过技术分析、论证、验证、评审、确认等环节,证明该偏离不会对检测/校准工作产生不可接受的影响;
③详细记录偏离的程度和范围,以确保可追溯性;
④“允许偏离”的文件应包括申报原因、阐明理由,得到批准;
⑤应受到有效的监督;
⑥应得到客户的书面同意。
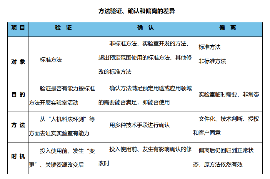
四、偏离、验证和确认的差异
方法的偏离、验证、确认的差异见下表。
